電池知識
鋰離子、磷酸鐵鋰、錳酸鋰、新能源
電池知識
鋰離子、磷酸鐵鋰、錳酸鋰、新能源
開關模式電源(SwitchModePowerSupply,簡稱SMPS),又稱交換式電源、開關變換器,是一種高頻化電能轉換裝置,是電源供應器的一種。其功能是將一個位準的電壓,透過不同形式的架構轉換為用戶端所需求的電壓或電流。開關電源的輸入多半是交流電源(例如市電)或是直流電源,而輸出多半是需要直流電源的設備,例如個人電腦,而開關電源就進行兩者之間電壓及電流的轉換。
開關模式電源(SwitchModePowerSupply,簡稱SMPS),又稱交換式電源、開關變換器,是一種高頻化電能轉換裝置,是電源供應器的一種。其功能是將一個位準的電壓,透過不同形式的架構轉換為用戶端所需求的電壓或電流。開關電源的輸入多半是交流電源(例如市電)或是直流電源,而輸出多半是需要直流電源的設備,例如個人電腦,而開關電源就進行兩者之間電壓及電流的轉換。
開關電源不同于線性電源,開關電源利用的切換晶體管多半是在全開模式(飽和區)及全閉模式(截止區)之間切換,這兩個模式都有低耗散的特點,切換之間的轉換會有較高的耗散,但時間很短,因此比較節省能源,萌生廢熱較少。理想上,開關電源本身是不會消耗電能的。電壓穩壓是透過調整晶體管導通及斷路的時間來達到。相反的,線性電源在萌生輸出電壓的過程中,晶體管工作在放大區,本身也會消耗電能。開關電源的高轉換效率是其一大優勢,而且因為開關電源工作頻率高,可以使用小尺寸、輕重量的變壓器,因此開關電源也會比線性電源的尺寸要小,重量也會比較輕。
若電源的高效率、體積及重量是考慮重點時,開關電源比線性電源要好。不過開關電源比較復雜,內部晶體管會頻繁切換,若切換電流尚加以解決,可能會萌生噪聲及電磁干擾影響其他設備,而且若開關電源沒有特別設計,其電源功率因數可能不高。
主要用途
開關電源產品廣泛使用于工業自動化控制、軍工設備、科研設備、LED照明、工控設備、通訊設備、電力設備、儀器儀表、醫療設備、半導體制冷制熱、空氣凈化器,電子冰箱,液晶顯示器,LED燈具,通訊設備,視聽產品,安防監控,LED燈帶,電腦機箱,數碼產品和儀器類等范疇。
現代開關電源有兩種:一種是直流開關電源;另一種是交流開關電源。
開關電源內部結構這里主要解析的只是直流開關電源,其功能是將電能質量較差的原生態電源(粗電),如市電電源或蓄電池電源,轉換成滿足設備要求的質量較高的直流電壓(精電)。直流開關電源的核心是DC/DC轉換器。因此直流開關電源的分類是依靠DC/DC轉換器分類的。也就是說,直流開關電源的分類與DC/DC轉換器的分類是基本相同的,DC/DC轉換器的分類基本上就是直流開關電源的分類。
直流DC/DC轉換器按輸入與輸出之間是不是有電氣隔離可以分為兩類:一類是有隔離的稱為隔離式DC/DC轉換器;另一類是沒有隔離的稱為非隔離式DC/DC轉換器。
隔離式DC/DC轉換器也可以按有源功率器件的個數來分類。單管的DC/DC轉換器有正激式(Forward)和反激式(Flyback)兩種。雙管DC/DC轉換器有雙管正激式(DoubleTransistorForwardConverter),雙管反激式(DoubleTransistorFlybackConverter)、推挽式(Push-PullConverter)和半橋式(Half-BridgeConverter)四種。四管DC/DC轉換器就是全橋DC/DC轉換器(Full-BridgeConverter)。
非隔離式DC/DC轉換器,按有源功率器件的個數,可以分為單管、雙管和四管三類。
開關電源內部結構圖單管DC/DC轉換器共有六種,即降壓式(Buck)DC/DC轉換器,升壓式(Boost)DC/DC轉換器、升壓降壓式(BuckBoost)DC/DC轉換器、CukDC/DC轉換器、ZetaDC/DC轉換器和SEPICDC/DC轉換器。在這六種單管DC/DC轉換器中,Buck和Boost式DC/DC轉換器是基本的,Buck-Boost、Cuk、Zeta、SEPIC式DC/DC轉換器是從中派生出來的。雙管DC/DC轉換器有雙管串接的升壓式(Buck-Boost)DC/DC轉換器。四管DC/DC轉換器常用的是全橋DC/DC轉換器(Full-BridgeConverter)。
隔離式DC/DC轉換器在實現輸出與輸入電氣隔離時,通常采用變壓器來實現,由于變壓器具有變壓的功能,所以有利于張大轉換器的輸出使用范圍,也便于實現不同電壓的多路輸出,或相同電壓的多種輸出。
在功率開關管的電壓和電流定額相同時,轉換器的輸出功率通常與所用開關管的數量成正比。所以開關管數越多,DC/DC轉換器的輸出功率越大,四管式比兩管式輸出功率大一倍,單管式輸出功率惟有四管式的1/4。
非隔離式轉換器與隔離式轉換器的組合,可以得到單個轉換器所不具備的一些特性。
按能量的傳輸來分,DC/DC轉換器有單向傳輸和雙向傳輸兩種。具有雙向傳輸功能的DC/DC轉換器,既可以從電源側向負載側傳輸功率,也可以從負載側向電源側傳輸功率。
DC/DC轉換器也可以分為自激式和他控式。借助轉換器本身的正反饋信號實現開關管自持周期性開關的轉換器,叫做自激式轉換器,如洛耶爾(Royer)轉換器就是一種典型的推挽自激式轉換器。他控式DC/DC轉換器中的開關器件控制信號,是由外部專門的控制電路萌生的。
按照開關管的開關條件,DC/DC轉換器又可以分為硬開關(HardSwitching)
開關電源和軟開關(SoftSwitching)兩種。硬開關DC/DC轉換器的開關器件是在承受電壓或流過電流的情況下,開通或關斷電路的,因此在開通或關斷過程中將會萌生較大的交疊損耗,即所謂的開關損耗(Switchingloss)。當轉換器的工作狀態一定時開關損耗也是一定的,而且開關頻率越高,開關損耗越大,同時在開關過程中還會激起電路分布電感和寄生電容的振蕩,帶來附加損耗,因此,硬開關DC/DC轉換器的開關頻率不能太高。
軟開關DC/DC轉換器的開關管,在開通或關斷過程中,或是加于其上的電壓為零,即零電壓開關(Zero-Voltage-Switching,ZVS),或是通過開關管的電流為零,即零電流開關(Zero-Current·Switching,ZCS)。這種軟開關方式可以顯著地減小開關損耗,以及開關過程中激起的振蕩,使開關頻率可以大幅度提高,為轉換器的小型化和模塊化創造了條件。功率場效應管(MOSFET)是使用較多的開關器件,它有較高的開關速度,但同時也有較大的寄生電容。
它關斷時,在外電壓的作用下,其寄生電容洋溢電,如果在其開通前不將這一部分電荷放掉,則將消耗于器件內部,這就是容性開通損耗。為了減小或消除這種損耗,功率場效應管宜采用零電壓開通方式(ZVS)。絕緣柵雙極性晶體管(InsulatedGateBipolartansistor,IGBT)是一種復合開關器件,關斷時的電流拖尾會導致較大的關斷損耗,如果在關斷前使流過它的電流降到零,則可以顯著地降低開關損耗,因此IGBT宜采用零電流(ZCS)關斷方式。
IGBT在零電壓條件下關斷,同樣也能減小關斷損耗,但是MOSFET在零電流條件下開通時,并不能減小容性開通損耗。諧振轉換器(ResonantConverter,RC)、準諧振轉換器(Qunsi-TesonantConverter,QRC)、多諧振轉換器(Multi-ResonantConverter,MRC)、零電壓開關PWM轉換器(ZVSPWMConverter)、零電流開關PWM轉換器(ZCSPWMConverter)、零電壓轉換(Zero-Voltage-Transition,ZVT)PWM轉換器和零電流轉換(Zero-Voltage-Transition,ZVT)PWM轉換器等,均屬于軟開關直流轉換器。電力電子開關器件和零開關轉換器技術的發展,促使了高頻開關電源的發展。
基本組成
開關電源大致由主電路、
開關電源控制電路、測試電路、輔助電源四大部份組成。
1、主電路
沖擊電流限幅:限制接通電源瞬間輸入側的沖擊電流。
輸入濾波器:其作用是過濾電網存在的雜波及妨礙本機萌生的雜波反饋回電網。
整流與濾波:將電網交流電源筆直整流為較平滑的直流電。
逆變:將整流后的直流電變為高頻交流電,這是高頻開關電源的核心部分。
輸出整流與濾波:依據負載需要,提供穩定可靠的直流電源。
2、控制電路
一方面從輸出端取樣,與設定值進行比較,然后去控制逆變器,改變其脈寬或脈頻,使輸出穩定,另一方面,依據探測電路提供的數據,經保護電路鑒別,提供控制電路對電源進行各種保護措施。
3、測試電路
提供保護電路中正在運行中各種參數和各種儀表數據。
單端正激式開關電源的典型電路如圖四所示。這種電路在形式上與單端反激式電路相近,但工作情形不同。當開關管VT1導通時,VD2也
導通,這時電網向負載傳送能量,濾波電感L儲存能量;當開關管VT1截止時,電感L通過續流二極管VD3持續向負載釋放能量。
簡單的開關電源電路圖大全(六款簡單的開關電源電路設計原理圖詳解)
在電路中還設有鉗位線圈與二極管VD2,它可以將開關管VT1的最高電壓限制在兩倍電源電壓之間。為滿足磁芯復位條件,即磁通建立和
復位時間應相等,所以電路中脈沖的占空比不能大于50%。由于這種電路在開關管VT1導通時,通過變壓器向負載傳送能量,所以輸出功率范圍大,可輸出50-200W的功率。電路使用的變壓器結構復雜,體積也較大,正因為這個原由,這種電路的實際使用較少。
推挽式開關電源的典型電路如圖六所示。它屬于雙端式變換電路,高頻變壓器的磁芯工作在磁滯回線的兩側。電路使用兩個開關管VT1和VT2,兩個開關管在外激勵方波信號的控制下交替的導通與截止,在變壓器T次級統組得到方波電壓,經整流濾波變為所需要的直流電壓。
簡單的開關電源電路圖大全(六款簡單的開關電源電路設計原理圖詳解)
這種電路的優勢是兩個開關管容易驅動,主要缺點是開關管的耐壓要達到兩倍電路峰值電壓。電路的輸出功率較大,一般在100-500W范圍內。
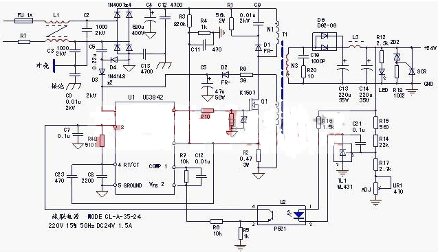
電路以UC3842振蕩芯片為核心,構成逆變、整流電路。UC3842一種高性能單端輸出式電流控制型脈寬調制器芯片,相關引腳功能及內部電路原理已有解析,此處從略。AC220V電源經共模濾波器L1引入,能較好抑制從電網進入的和從電源本身向輻射的高頻干擾,交流電壓經橋式整流電路、電容C4濾波成為約280V的不穩定直流電壓,作為由振蕩芯片U1、開關管Q1、開關變壓器T1及其它元件組成的逆變電路。逆變電路,可以分為四個電路部分講解其電路工作原理。
簡單的開關電源電路圖大全(六款簡單的開關電源電路設計原理圖詳解)

圖1CL-A-35-24儀用DC24V開關電源
1、振蕩回路:開關變壓器的主繞組N1、Q1的漏--源極、R2(工作電流測試電阻)為電源工作電流的通路;本機啟動電路與其它開關電源(啟動電路由降壓限流電阻組成)有所不同,啟動電路由C5、D3、D4組成,提供一個“瞬態”的啟動電流,二極管D2吸收反向電壓,D3具有整流作用,保障加到U1的7腳的啟動電流為正電流;電路起振后,由N2自供電繞組、D2、C5整流濾波電路,提供U1芯片的供電電壓。這三個環節的正常運行,是電源能夠振蕩起來的先決條件。
當然,U1的4腳外接定時元件R48、C8和U1芯片本身,也構成了振蕩回路的一部分。
電容式啟動電路,當過載或短路故障發生時,電路能處于穩定的停振保護狀態,不像電阻啟動電路,會再現“打嗝”式間歇振蕩現象。工作電流測試從電阻R2上取得,當故障狀態引起工作過流異常增大時,U1的6腳輸出PWM脈沖占空比減小,N1自供電繞組的感應電路也隨之降低,當U1的7腳供電電壓低于10V時,電路停振,負載電壓為0,這是過流(過載或短路)引發U1內部欠電壓保護電路動作導致的輸出中止;工作電流異常增大時,R2上的電壓降大于1V時,內部鎖存器動作,電路停振,這是由過流引發U1內部過流保護動作導致輸出中止。
2、穩壓回路:開關變壓器的N3繞組、D6、C13、C14等元件組成的24V電源,基準電壓源TL1、光耦合器U2等元件構成了穩壓控制回路。U1芯片和1、2腳外圍元件R7、C12,也是穩壓回路的一部分。實際上,TL1、U1組成了(相對于U1內部電壓誤差放大器)外部誤差放大器,將輸出24V的電壓變化反饋回U1的反饋電壓信號輸入端。當24V輸出電壓上升時,U1的2腳電壓上升,1腳電壓下降,輸出PWM脈沖占空比下降,輸出電路回落。當輸出電壓異常上升時,U1的1腳下降為1V時,內部保護電路動作,電路停振。
3、保護回路:U1芯片本身和3腳外圍電路構成過流保護回路;N1繞組上并聯的D1、R1、C9元件構成了開關管的反向電壓吸收保護電路,以提供Q1截止時的反向電流通路,保障Q1的工作安全;實質上穩壓回路的電壓反饋信號,也可看作是一路電壓保護信號——當反饋電壓幅度達一定值時,電路實行停振保護動作;24V的輸出端并聯有由R18、ZD2、單向晶閘管SCR組成的過壓保護電路,當穩壓電路失常,引起輸出電壓異常上升時,穩壓二極管ZD2的擊穿為SCR提供觸發電流,SCR的導通形成一個“短路電流”信號,強制U1內部保護電路萌生過流保護動作,電路處于停振狀態。
聲明: 本站所發布文章部分圖片和內容自于互聯網,如有侵權請聯系刪除